Workshop de Interoperabilidade
Esta página contém o workshop de interoperabilidade desenvolvido para capacitar profissionais na implementação de soluções de interoperabilidade seguras e escaláveis.
📋 Estrutura do Workshop
Parte 1: Fundamentos do X-Road e X-Valid
Duração: 2 horas
Modalidade: Teórica
Conteúdo:
- Histórico do X-Road: Origem, evolução e adoção internacional
- Apresentação do X-Valid: Implementação brasileira e suas características
- Arquitetura e Componentes:
- Security Servers
- Clientes e Subsistemas
- Fluxo de comunicação
- Segurança:
- Comunicação criptografada
- Timestamping de mensagens
- Auditoria e logs
Parte 2: Implementação Prática com PostgreSQL
Duração: 2 horas
Modalidade: Hands-on com demonstração de invocação dos serviços
Conteúdo:
- Requisitos do Ambiente: Infraestrutura e preparação
- Conectar LINK ao Banco: Configuração de conexão segura
- Criar Serviços X-Road: Desenvolvimento de APIs REST
- Cadastro no Security Server: Registro de serviços
- Desenvolver Aplicação Cliente: Implementação em Java/Python
- Gerenciamento de Certificados: Criação e configuração
- Testes e Validação: Verificação de funcionamento
🛠️ Pré-requisitos
- Conhecimento básico de APIs REST
- Familiaridade com SQL e bancos de dados
- Experiência com Java ou Python
- Conceitos básicos de segurança e criptografia
📚 Recursos Adicionais
Documentação Oficial:
Comunidade e Suporte:
🎯 Objetivos de Aprendizagem
Ao final da Parte 1, os participantes serão capazes de:
- Explicar o contexto e importância do X-Road.
- Identificar os componentes principais do X-Valid.
- Compreender os aspectos de segurança implementados.
- Entender o fluxo de comunicação entre sistemas.
Ao final da Parte 2, os participantes serão capazes de:
- Configurar conexões seguras com bancos PostgreSQL.
- Criar e expor serviços através do X-Valid.
- Desenvolver aplicações cliente em Java ou Python.
- Gerenciar certificados digitais.
- Implementar soluções de interoperabilidade completas.
🤝 Contribuições
Este material é desenvolvido pela equipe do ÍRIS - Laboratório de Inovação e Dados do Governo do Ceará e do Programa Cientista Chefe ligado a Casa Civil.
📞 Contato
Para dúvidas, sugestões ou suporte: - Email: iris@ceara.gov.br - Website: ÍRIS - Laboratório de Inovação e Dados
Barramento de Integração em Governo Digital

No contexto de Governo Digital (e-Gov), a interoperabilidade exige uma solução que atue como a espinha dorsal da comunicação entre entidades devidamente identificadas. A solução deve cobrir dois cenários distintos: a exposição segura de bases de dados distribuídas e a orquestração de serviços compostos voltados ao cidadão. Desta forma, cada entidade participante pode partir para a construção de portais e soluções dentro de suas jornadas digitais.
Abaixo estão os requisitos fundamentais divididos por categorias funcionais.
1. Requisitos de Conectividade e Transformação
Estes requisitos formam a base técnica que permite a comunicação entre sistemas heterogêneos (legados e modernos).
- Conectores e Adaptadores Nativos:
- Capacidade de conexão com tecnologias distintas (Mainframes, bancos DB2/Oracle, SOAP/XML, Arquivos de texto).
- Suporte a protocolos diversos (REST/JSON, XML/SOAP).
- Transformação de Protocolos e Dados:
- Conversão dinâmica de mensagens (ex: JSON to SOAP, XML to JSON).
- Normalização de dados para um Modelo Canônico (padronização semântica conforme padrões de governo, como e-PING), garantindo que todas as entidades “falem a mesma língua”.
- Roteamento Inteligente:
- Encaminhamento de mensagens baseado em conteúdo (Content-Based Routing) ou cabeçalhos.
1.1 Requisitos para o Cenário 1: Acesso a Bases de Dados (Data-as-a-Service)
Foco na exposição segura e com bom desempenho de dados mantidos pelas diversas entidades, protegendo a infraestrutura original.

- Virtualização de Dados:
- Desacoplamento entre a API exposta e o esquema físico do banco de dados. O barramento deve ocultar a complexidade das tabelas e consultas SQL.
- Gestão de Tráfego (Throttling e Rate Limiting):
- Controle rigoroso de requisições por segundo para evitar sobrecarga (DDoS ou picos de uso) nos bancos de dados legados das entidades.
- Estratégias de Cache (Caching):
- Armazenamento temporário de consultas frequentes no nível do barramento para reduzir a latência e o consumo de recursos no banco de dados de origem.
- Paginação e Filtragem:
- Mecanismos automáticos para impedir a extração de grandes volumes de dados (“dump”) em uma única requisição.
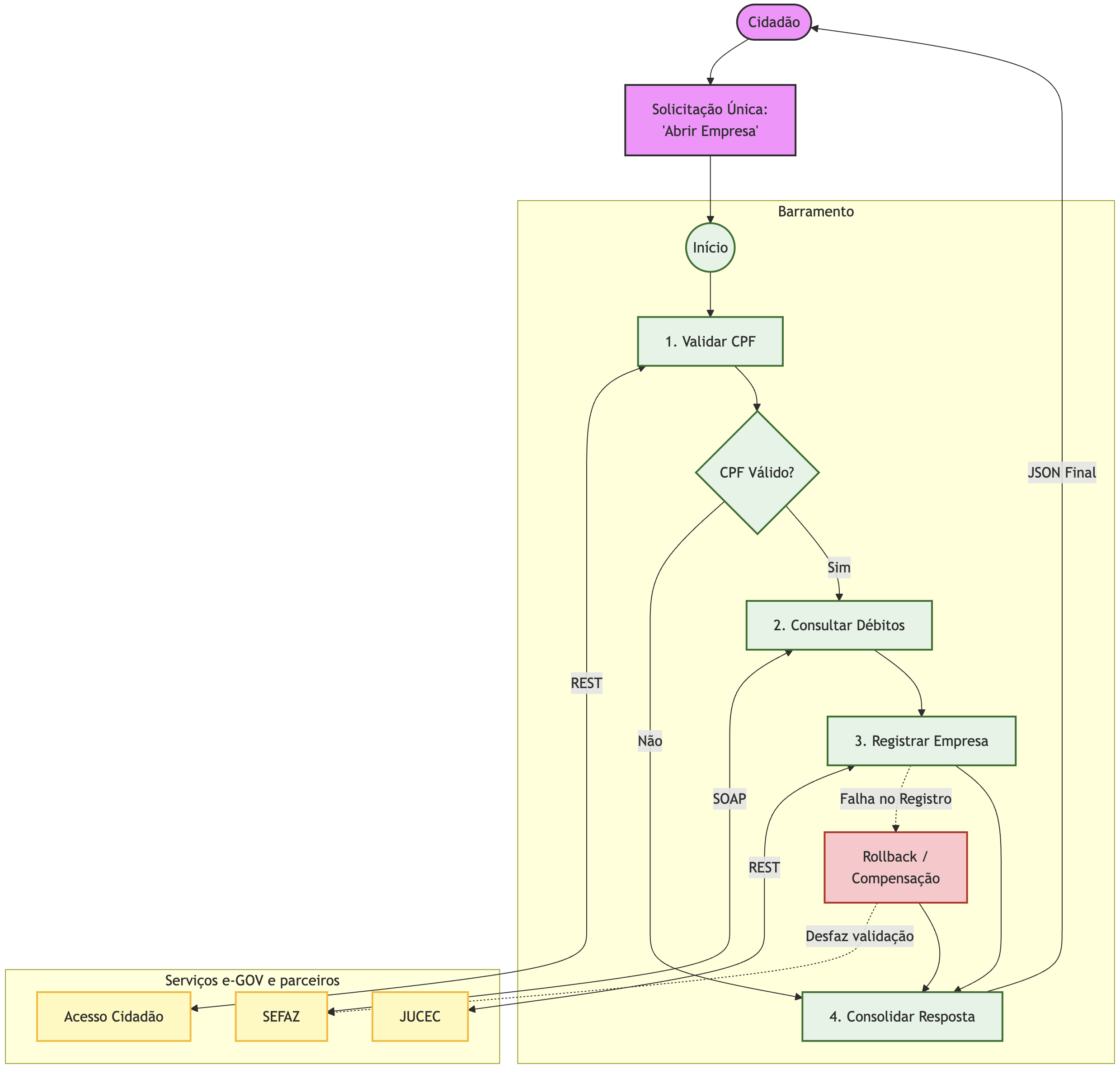
1.2 Requisitos para o Cenário 2: Composição de Serviços (Orquestração)
Foco na criação de funcionalidades complexas para o cidadão, que exigem a coordenação de múltiplos serviços autônomos.

- Motor de Orquestração:
- Capacidade de definir lógica condicional e sequencial (ex: “Se o Serviço A retornar sucesso, execute o Serviço B; caso contrário, execute o Serviço C”).
- Padrão Saga (Transações Distribuídas):
- Gestão de consistência em operações que envolvem múltiplos serviços. Se uma etapa falhar, o barramento deve disparar transações de compensação para desfazer as ações anteriores (rollback lógico).
- Agregação de Serviços (Scatter-Gather):
- Capacidade de disparar múltiplas requisições paralelas para diferentes entidades, aguardar todas as respostas e consolidá-las em uma resposta única para o cidadão.
- Resiliência (Circuit Breaker):
- Detecção de falhas em serviços de terceiros para interromper chamadas rapidamente, evitando o “efeito cascata” de lentidão.
2. Requisitos Transversais (Segurança e Governança)
Requisitos mandatórios para garantir a conformidade legal ex a segurança dos dados do cidadão.
- Gestão de Identidade e Acesso (IAM):
- Integração com provedores de identidade governamentais (ex: Acesso Cidadão e Gov.BR) via OAuth2/OIDC.
- Propagação de Contexto de Segurança: Garantir que a identidade do usuário final seja repassada auditavelmente até o serviço de ponta.
- Criptografia e Transporte Seguro:
- Uso obrigatório de mTLS (Mutual TLS) para autenticação e criptografia entre os serviços internos do governo.
- Observabilidade e Auditoria (Logs Legais):
- Distributed Tracing: Rastreamento da requisição do início ao fim, passando por todos os sistemas.
- Logs de Auditoria: Registro imutável de “quem acessou o quê e quando” para conformidade com a LGPD.
Tabela Resumo dos Cenários
| Característica | Cenário 1: Acesso a Bases de Dados | Cenário 2: Composição de Serviços |
|---|---|---|
| Padrão Arquitetural | API Gateway / Data Virtualization | Orquestração / Coreografia |
| Prioridade | Performance e Proteção do Legado | Consistência e Lógica de Negócio |
| Desafio Técnico | Latência e Cache | Transações e Tratamento de Erros |